足总杯32强:利物浦面对曼联克星,切尔西新帅,遇上双重老东家
- 发布于:2026-01-13 23:01:00
- 来源:jrs低调看球
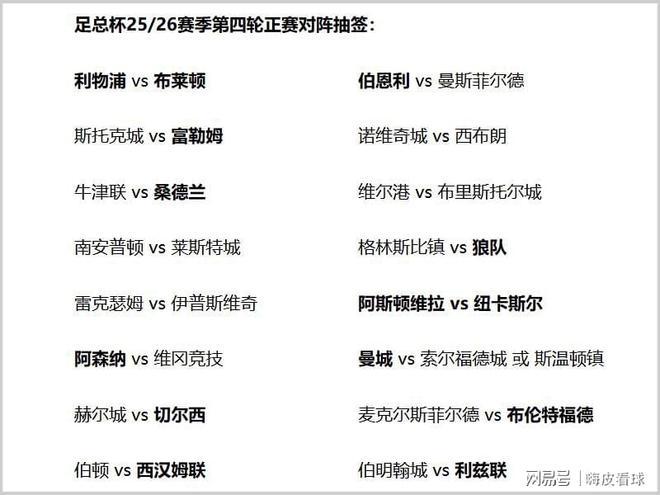
英格兰足总杯64强,已经完成了31场比赛,剩下一场延期举行。随后,32强的抽签揭晓,利物浦遇上曼联克星,切尔西、阿森纳和曼城等豪门,均遇上低级别球队,阿斯顿维拉和纽卡斯尔的运气相当糟糕,双方直接碰面,总是面对英超对手。
虽然只是64强阶段,但是足总杯还是有很多故事发生。卫冕冠军水晶宫,不敌麦克尔斯菲尔德,这是足总杯历史上,首次出现第六级别球队,能够淘汰顶级联赛球队,鲁尼弟弟约翰执教的麦克尔斯菲尔德,将继续挑战英超球队,32强的对手是布伦特福德。

由电影《死侍》主演瑞恩·雷诺兹拥有的雷克瑟姆,过去三个赛季连升三级,从第五级别的英议联,一路来到英冠,是英格兰联赛史上,首支完成三年升三级的球队。雷克瑟姆凭借点球淘汰了英超的诺丁汉森林,将会面对伊普斯维奇,两队在英冠只差4分,是冲超的直接竞争对手。
曼联负于布莱顿,应该不会令人感到稀奇,毕竟双方过去10次交手,布莱顿足足赢了7次,俨然是曼联的克星,32强阶段将挑战利物浦。大胜巴恩斯利晋级的利物浦,索博斯洛伊率先破门后,半场结束前严重失误导致失球,让斯洛特有些挫败感,赛后坦言直到第84分钟才拉开3-1的比分,全队需要改善。

热刺在联赛杯负于纽卡斯尔出局,这次则负于阿斯顿维拉,都是倒在英超对手面前,跟曼联一起完成足总杯一轮游。两支淘汰热刺的球队,将在32强碰面,运气有点糟糕。维拉在联赛杯首轮被布伦特福德淘汰,加上足总杯,对手都是来自英超,纽卡斯尔也差不多,联赛杯相继淘汰热刺和富勒姆,足总杯淘汰伯恩茅斯,一路都要过关斩将。
至于曼城、切尔西和阿森纳,显然运气就好很多,足总杯两个阶段都没有遇上英超球队。曼城的对手虽然仍未确定,将是索尔福德城和斯温顿镇延期比赛的胜方,不过两支球队都是来自英乙,刚刚面对英甲的埃克塞特城能够打进10球,再低一级,能进多少球?
马丁内利上演职业生涯首个帽子戏法,阿森纳轻取英冠的朴茨茅斯后,将面对英甲的维冈。两队上一次碰面,刚好也是足总杯,阿森纳在11年前的半决赛,凭借点球击败维冈,最终在决赛击败赫尔城捧杯而回,终结了温格时代9年无冠的尴尬。

罗塞尼尔首秀,带领切尔西轻松取胜,迎来开门红,32强将遇上老东家赫尔城,球迷打趣道,这就是剧本的安排。罗塞尼尔在球员时代曾经在赫尔城效力,一度闯进足总杯决赛,就是上面提到的阿森纳那场决赛。赫尔城在两球领先的情况下,被阿森纳连追两球,加时赛中,罗塞尼尔替换离场后,很快被拉姆塞完成“绝杀”,遗憾错失冠军。
在教练时期,罗塞尼尔同样执教过赫尔城,离队后才前往斯特拉斯堡,再到现在的切尔西。相信,罗塞尼尔遇上球员和教练时期的双重老东家赫尔城,一定是百般滋味在心头。

包括曼联和热刺在内,一共有6支英超球队已经出局,足总杯32强阶段,只有利物浦和布莱顿,纽卡斯尔和阿斯顿维拉两场英超之间的对决。比赛则安排在2月14日的周末举行,刚好在欧洲三大杯16强附加赛前几天,像阿森纳这样的球队,可能会稍强轻松一些,有欧冠附加赛任务的球队,压力还是不小的。
相关资讯
- 英超 | 足总杯32强:利物浦面对曼联克星,切尔西新帅,遇上双重老东家
- 英超 | 卫报:弗莱彻有机会加入卡里克教练组,有合适目标曼联会引援
- 英超 | 电讯报:在皇马的执教经历不会对阿隆索的声誉造成致命打击
- 英超 | 本赛季英超中,只有多库和萨卡有30+成功过人且创造30+机会
- 英超 | 邮报:热刺球迷组织将再次发起大规模抗议,上次是抗议列维
- 英超 | 乔林顿:输桑德兰很难受,那种感觉直到我们获胜前都不会消失
- 英超 | 16岁135天!阿森纳萨尔蒙追平纪录并列英超队足总杯最年轻出场者
- 英超 | 阿森纳本赛季已收获5粒乌龙球,为英超球队最多
- 英超 | 斯基拉:布伦特福德派球探考察拉齐奥边锋坎切列里
- 英超 | 狼队主帅:如果拉森的转会对俱乐部有利,我们会看看情况
最新资讯
- CBA | 赛场流氓!WCBA惊现外援阿利恩垫脚致盛帆女篮核心王佳琦赛季报销
- 英超 | 足总杯32强:利物浦面对曼联克星,切尔西新帅,遇上双重老东家
- 英超 | 卫报:弗莱彻有机会加入卡里克教练组,有合适目标曼联会引援
- 英超 | 电讯报:在皇马的执教经历不会对阿隆索的声誉造成致命打击
- 英超 | 本赛季英超中,只有多库和萨卡有30+成功过人且创造30+机会
- 体育战报 | 充实后备力量,国家羽毛球队在京举行一队调赛
- NBA | 韦德认为马刺卡斯尔应获最快进步球员奖,并提自己当年被冷落经历
- NBA | 官方:因场地出现冷凝水而延期的公牛vs热火将于1月30日重赛
- NBA | 拿5470万顶薪,逐渐成球队负担!作为NBA超巨,成破坏大环境的人
- CBA | CBA常规赛第13轮结束了所有比赛,最新积分榜如下!
